(6月18日中新网电,记者刘旻)福建医科大学附属第一医院神经内科最新研究成果发现了常染色体显性遗传性痉挛性截瘫(HSP)的新亚型SPG80及其新致病基因UBAP1。该成果日前被国际权威神经病学与神经科学杂志《Brain》收录,并于6月15日以长文形式在线发表。

陈万金教授团队研究成果被国际权威神经病学与神经科学杂志《Brain》收录

陈万金教授致力于神经遗传病的研究
闽学者发现遗传性痉挛性截瘫新亚型及新致病基因-中新网福建
HSP是一种家族遗传性疾病,以皮质脊髓束退行性变为特征,其临床主要表现为双下肢进行性肌张力增高、肌无力和剪刀步态等。截至目前,虽然已有数十种临床亚型被报道,但仍有50%以上患者的致病基因尚未明确。
福建医科大学附属第一医院神经内科陈万金教授和王柠教授团队与国内多家医疗单位合作,共收集了120余个HSP家系。陈万金在接受中新网记者专访时表示:“这类病人比较少见,而且分布在福建各地。这些地方往往交通不便,病人行动也不方便,为了收集个案,我们的团队近年来实地走访了福建各个山区,为病人做免费的基因分析。”
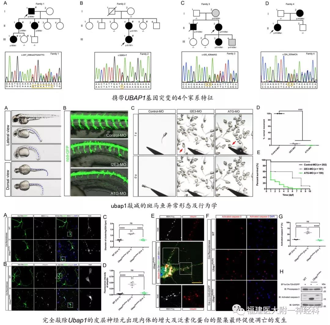
陈万金介绍道,通过全外显子测序等,在4个常染体显性的HSP家系中,发现了UBAP1基因的移码或无义突变。随后,与中科院神经所熊志奇研究员合作,进一步探究了UBAP1基因的功能:在与上海南方模式生物研究中心合作建立的ubap1敲减的斑马鱼模型,观察到了体型异常、运动神经元生长受限、运动能力减弱以及寿命缩短;并在对构建的Ubap1flox/flox小鼠的原代皮层神经元进行Ubap1条件敲除时,进一步发现神经元胞体及轴突出现明显增大的内体以及异常蓄积的泛素化蛋白,最终加速了皮层神经元的凋亡。

中国人口众多,疑难“罕见”病其实并不罕见。整合丰富的遗传病临床资源,加强与基础研究的密切协作,有助于快速高效地解决科学问题。
“我们接触过一个病人家属,她的家族中有7个人患有HSP。她一直很困惑,自己会不会发病,能不能生孩子,如果生孩子,她的后代有没有可能再得这个病。”陈万金表示,团队发现HSP新亚型及新致病基因,可以帮助患者及家属,通过产前诊断和基因排查,打破“家族魔咒”,避免悲剧再次上演。
记者了解到,这项最新研究不仅丰富了HSP致病基因谱,为基因诊断奠定基础,而且所发现的致病基因UBAP1编码蛋白参与内体转运装置复合物I(ESCRT-I)的组成,其介导的内体相关转运障碍可见于多种神经退行性疾病(如阿尔茨海默病、帕金森病等),因此也为该类疾病的发病机制提供了新线索。
据悉,该研究论文题为“ Stop-gain mutations inUBAP1 cause pure autosomal-dominant spastic paraplegia ”, 陈万金教授为通讯作者。福建医大附一医院林翔、苏惠贞、董恩霖、林晓虹为共同第一作者。上海中科院神经科学研究所熊志奇研究员团队、美国北岸大学健康学院徐剑锋团队以及复旦大学人体解剖与组织胚胎学系马丽香副教授共同参与了该项研究。